• 学生工作部
    学院首页设为首页加入收藏
    您现在的位置是🔽:主页 > 机构设置 > 党政管理机构 > 学生工作部 > 助学奖贷 >
    生源地信用助学贷款续贷远程办理攻略
    发布时间:2021-08-06 点击量:

    生源地信用助学贷款续贷远程办理攻略

    操作流程:

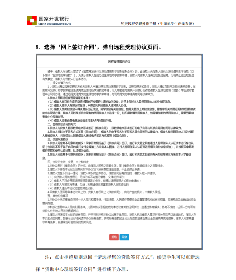
    1.png

    5.png6.png7.png8.png9.png10.png11.png12.png13.png

    14.png15.png16.png17.png18.png19.png20.png21.png22.png

    完成以上步骤🚜,即为远程办理成功。


    温馨提示🐋:

    如远程办理有困难,请拨打本人户籍所在县区教育局电话🐨,详情如下𓀕🧗🏼‍♀️:

    广东省2021年生源地信用助学贷款咨询热线

    单位

    电话

    广东省教育厅

    学生助学工作

    管理办公室

    020-37629029 

    020-37626460

    广州市

    广州市教育局

    020-22083700

    荔湾区教育局

    020-81936393

    越秀区教育局

    020-83520267

    海珠区教育局

    020-89185302

    天河区教育局

    020-38622522

    白云区教育局

    020-86374355

    黄埔区教育局

    020-82111422

    番禺区教育局

    020-84641612

    花都区教育局

    020-86898963

    南沙区教育局

    020-84986328

    增城区教育局

    020-32197535

    从化区教育局

    020-87922462

    珠海市

    珠海市教育局

    0756-2121835

    0756-2121171

    香洲区教育局

    0756-2611303

    斗门区教育局

    0756-2782153

    金湾区教育局

    0756-7262296

    横琴新区社会

    事业局

    0756-8841660

    0756-8936236

    高新区教育局

    0756-3629616

    汕头市

    汕头市教育局

    0754-88860215

    金平区教育局

    0754-88643378

    龙湖区教育局

    0754-88831207

    澄海区教育局

    0754-85856060

    濠江区教育局

    0754-87250529

    潮阳区教育局

    0754-88721939

    潮南区教育局

    0754-87793201

    南澳县教育局

    0754-86818113

    佛山市

    佛山市教育局

    0757-83357666

    禅城区教育局

    0757-82098593

    0757-82341150

    南海区教育局

    0757-86288489

    三水区教育局

    0757-87701806

    顺德区教育局

    0757-22835800

    高明区教育局

    0757-88282313

    韶关市

    韶关市教育局

    0751-6919671

    始兴县教育局

    0751-6927326

    仁化县教育局

    0751-6343782

    翁源县教育局

    0751-2818193

    曲江区教育局

    0751-6689723

    新丰县教育局

    0751-2253150

    南雄市教育局

    0751-3869500

    乳源县教育局

    0751-5369639

    乐昌市教育局

    0751-5560532

    浈江区教育局

    0751-8898603

    武江区教育局

    0751-8153372

    河源市

    河源市教育局

    0762-3388711

    源城区教育局

    0762-3318157

    紫金县教育局

    0762-7823331

    龙川县教育局

    0762-6833963

    连平县教育局

    0762-4331686

    和平县教育局

    0762-5631039

    东源县教育局

    0762-8832955

    梅州市

    梅州市教育局

    0753-2180929

    梅江区教育局

    0753-2196543(贷款期间)

    0753-2196840(平时)

    兴宁市教育局

    0753-6105385

    梅县区教育局

    0753-2589079

    平远县教育局

    0753-8898316

    蕉岭县教育局

    0753-7861669

    大埔县教育局

    0753-5520851

    丰顺县教育局

    0753-6618630

    五华县教育局

    0753-4437226

    惠州市

    惠州市教育局

    0752-2671910

    0752-2260089

    惠城区教育局

    0752-2677423

    惠阳区教育局

    0752-3826030

    0752-3826793

    惠东县教育局

    0752-8818113

    博罗县教育局

    0752-6622398

    龙门县教育局

    0752-7793931

    仲恺区宣教办

    0752-2609842

    大亚湾区宣教局

    0752-5562165

    汕尾市

    汕尾市教育局

    0660-3390683

    城区教育局

    0660-3376502

    海丰县教育局

    0660-6691803

    陆丰市教育局

    0660-8916339

    陆河县教育局

    0660-5663226

    东莞市

    东莞市教育局

    0769-28331223

    0769-28331823

    中山市

    中山市教育和

    体育局

    0760-89989202

    江门市

    江门市教育局

    0750-3503910

    蓬江区教育局

    0750-3221200

    江海区教育局

    0750-3861520

    0750-3861640

    新会区教育局

    0750-6623061

    台山市教育局

    0750-5522302

    开平市教育局

    0750-2286952

    鹤山市教育局

    0750-8938620

    恩平市教育局

    0750-7822115

    0750-7822116

    阳江市

    阳江市教育局

    0662-3333823

    阳春市教育局

    0662-7658986

    江城区教育局

    0662-3281598

    阳东区教育局

    0662-6383166

    阳西县教育局

    0662-5552075

    海陵区教育局

    0662-3881738

    高新区教育局

    0662-3825232

    湛江市

    湛江市教育局

    0759-3336736

    赤坎区教育局

    0759-8208361

    0759-8208167

    霞山区教育局

    0759-2303589

    坡头区教育局

    (含原南三区)

    0759-3973536

    开发区教育局

    0759-2968286

    遂溪县教育局

    0759-7751756

    0759-7681978

    徐闻县教育局

    0759-4810173

    廉江市教育局

    0759-6671628

    吴川市教育局

    0759-5582398

    雷州市教育局

    0759-8855757

    0759-8855299

    麻章区教育局

    0759-3587670

    茂名市

    茂名市教育局

    0668-3330989

    茂南区教育局

    0668-2825659

    电白区教育局

    0668-5130130

    高州市教育局

    0668-6601316

    0668-6678025

    化州市教育局

    0668-7220735

    信宜市教育局

    0668-8861993

    高新区教育局

    0668-3969355

    滨海新区教育局

    0668-5222059

    0668-5222130(七月中旬开通)

    肇庆市

    肇庆市教育局

    0758-2821904

    端州区教育局

    0758-2268948(贷款期间) 

    0758-2250547(平时)

    高要区教育局

    0758-8397100(贷款期间)

    0758-8393962(平时)

    鼎湖区教育局

    15728851686

    四会市教育局

    0758-3115189

    广宁县教育局

    0758-8623173(贷款期间) 

    0758-8638873(平时)

    怀集县教育局

    0758-5520213

    封开县教育局

    0758-6689150(贷款期间)

    0758-6689893(平时)

    德庆县教育局

    0758-7863850(贷款期间)

    0758-7788026(平时)

    高新区教育局

    0758-3637228

    清远市

    清远市教育局

    0763-3368703

    0763-3360756

    清城区教育局

    0763-3366390

    清新区教育局

    0763-5822163

    佛冈县教育局

    0763-4299902

    英德市教育局

    0763-2813090

    连南县教育局

    0763-8660016

    连州市教育局

    0763-6638390

    阳山县教育局

    0763-7806830

    连山县教育局

    0763-8739916

    潮州市

    潮州市教育局

    0768-2801720

    饶平县教育局

    0768-7503411

    潮安区教育局

    0768-5811424

    湘桥区教育局

    0768-2337872

    枫溪区教育局

    0768-2926918

    揭阳市

    揭阳市教育局

    0663-8724403

    榕城区教育局

    0663-8656917

    揭东区教育局

    (含产业园区)

    0663-3288118

    普宁市教育局

    (含原普侨区)

    0663-2122008

    揭西县教育局

    0663-5517158

    惠来县教育局(含原大南山区、原大南海区)

    0663-6652363

    空港经济区教育局

    0663-5688776

    云浮市

    云浮市教育局

    0766-8830608

    0766-8862302

    云城区教育局

    0766-8820129

    0766-8828269

    云安区教育局

    0766-8638073

    郁南县教育局

    0766-7594002

    罗定市教育局

    0766-3735299

    新兴县教育局

    0766-2978221

    0766-2978311

    深圳市

    深圳市教育局

    0755-82386753

    注🫣:生源地信用助学贷款均在本人户籍所在县区教育局办理🎊,省、市两级不负责办理具体业务,深圳、东莞、中山三市由市级统筹办理🧛🏼‍♂️。




    Copyright © 2015-2022 彩神
    彩神学校地址:广东省茂名市电白区电海街道安乐东路1号
    网站备案号:粤ICP备98496739号
    技术支持:教育技术与网络中心
    招生办公室🌊:0668-2902527
    学院党政办公室:0668-2904258
    彩神学校网址🔃:m.cq6616.com
    彩神专业提供:彩神🧜‍♀️🤌、🪤、等服务,提供最新官网平台、地址、注册、登陆、登录、入口、全站、网站、网页、网址、娱乐、手机版、app、下载、欧洲杯、欧冠、nba、世界杯、英超等,界面美观优质完美,安全稳定,服务一流,彩神欢迎您。
    彩神