创新创业教育中心
学院首页设为首页加入收藏
您现在的位置是💇🏼‍♂️:主页 > 机构设置 > 教辅机构 > 创新创业教育中心 > 通知公告 >
关于入围第七届中国国际“互联网+”创新创业大赛校决赛项目的通知
发布时间:2021-06-10 点击量🫎➔:

各参赛团队:

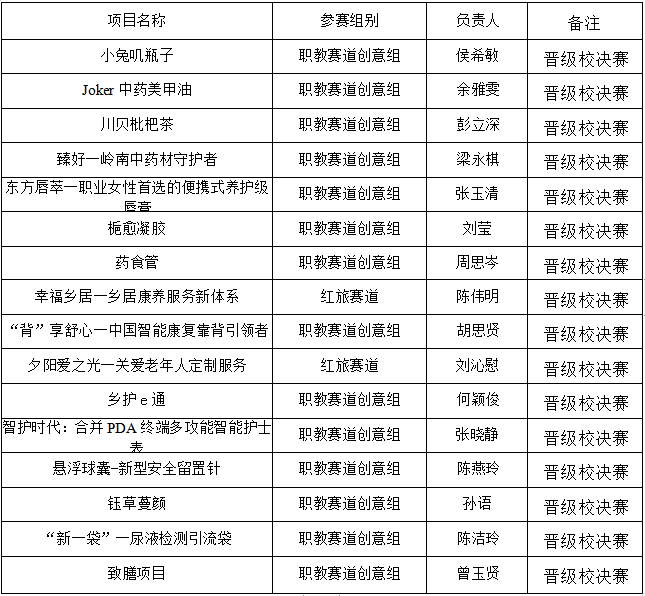
经学生创业团队报名👃、资格审查🤹🏻‍♀️、初赛🤌🏿、复赛🩸,最终评审出16支参赛团队晋级决赛。现予以公示👃🏽🏌🏼,名单如下(排名不分先后):

image.png

恭喜以上进入复赛的项目。希望以上项目继续努力打磨🔛🩷,提高项目质量💦。

校外评审专家分别是:

    刘晋盛

    广东石油化工学院创新创业学院副院长

    张耿锋

    茂名职业技术学院创新创业学院院长

    梁远进

    广东食品药品职业学院帮扶干部🉐、创业导师                


Copyright © 2015-2023 彩神
彩神学校地址💨:广东省茂名市电白区电海街道安乐东路1号
网站备案号:粤ICP备98496739号
技术支持:教育技术与网络中心
招生办公室:0668-2902527
学院党政办公室👩🏿‍🏭:0668-2904258
彩神学校网址🏂🏼:m.cq6616.com
彩神专业提供:彩神📛、等服务,提供最新官网平台、地址、注册、登陆、登录、入口、全站、网站、网页、网址、娱乐、手机版、app、下载、欧洲杯、欧冠、nba、世界杯、英超等,界面美观优质完美,安全稳定,服务一流,彩神欢迎您。
彩神