继续教育学院
学院首页
丨
设为首页
丨
加入收藏
网站首页
部门概况
党建工作
招生工作
学籍管理
教学管理
培训信息
全科医生
文件下载
招生简章
招生简章
专业介绍
招生问答
报考声明
招生政策
您现在的位置是:
主页
>
机构设置
>
教学机构
>
继续教育学院
>
招生工作
>
招生简章
>
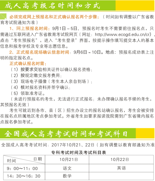
彩神成人高等教育2017年招生简章
发布时间:2021-06-17 点击量:
Copyright © 2015-2023 彩神
彩神学校地址:广东省茂名市电白区电海街道安乐东路1号
网站备案号:粤ICP备98496739号
技术支持:教育技术与网络中心
招生办公室🍉:0668-2902527
学院党政办公室:0668-2904258
彩神学校网址:m.cq6616.com
彩神推荐信誉平台
🔊祝大哥2025新的一年里蛇转乾坤,旗开得胜,一路长红,财运缠身,前程似锦,一路辉煌💸💸
彩神-官网登录
🔥新平台开业,注册开户,待遇丰厚
彩神ll手机注册
高赔率,首存豪礼,彩票包赔
彩神8开户
注册绑卡有礼,超高反水,信誉保障
彩神争霸平台
多种彩票玩法,最权威彩票游戏平台
🔊🔊🔊
彩神cs官网
提供
快3
🤦🏻、
时时彩
⚱️、
六合彩
、
赛车
、
棋牌游戏
、
彩票投注
等各类游戏娱乐
打造顶级的网上娱乐平台,界面美观,速度快,服务优质,安全稳定,带给您最佳游戏体验。
全网最佳信誉平台真诚欢迎您!!!
更多87彩票网担保平台
彩神专业提供💈:
彩神
🏌🏽♂️、
🧑🏼🚒、
等服务,提供最新官网平台、地址、注册、登陆、登录、入口、全站、网站、网页、网址、娱乐、手机版、app、下载、欧洲杯、欧冠、nba、世界杯、英超等,界面美观优质完美,安全稳定,服务一流,彩神欢迎您。
彩神